capi/eeprom.h File Reference

This graph shows which files directly or indirectly include this file:

Go to the source code of this file.

Defines

#define I2CSDAOUT   FIODIR2 |= 0x4
#define I2CSDAIN   FIODIR2 &= 0xFB
#define I2CSCLOUT   FIODIR2 |= 0x2
#define I2CSCLIN   FIODIR2 &= 0xFD
#define I2CSDA1   FIOSET2 = 1<<2
#define I2CSDA0   FIOCLR2 = 1<<2
#define I2CSCL1   FIOSET2 = 1<<1
#define I2CSCL0   FIOCLR2 = 1<<1
#define I2CSDADAT   (FIOPIN2 >>2)&0x1
#define I2CSCLDAT   (FIOPIN2 >>1)&0x1

Typedefs

typedef unsigned char(* funcGetByte )(unsigned long offset)
typedef unsigned char(* funcPutByte )(unsigned long userdata, unsigned long offset, unsigned char b)

Functions

void init_I2C (void)
unsigned char start_I2C_EE_write (unsigned int address)
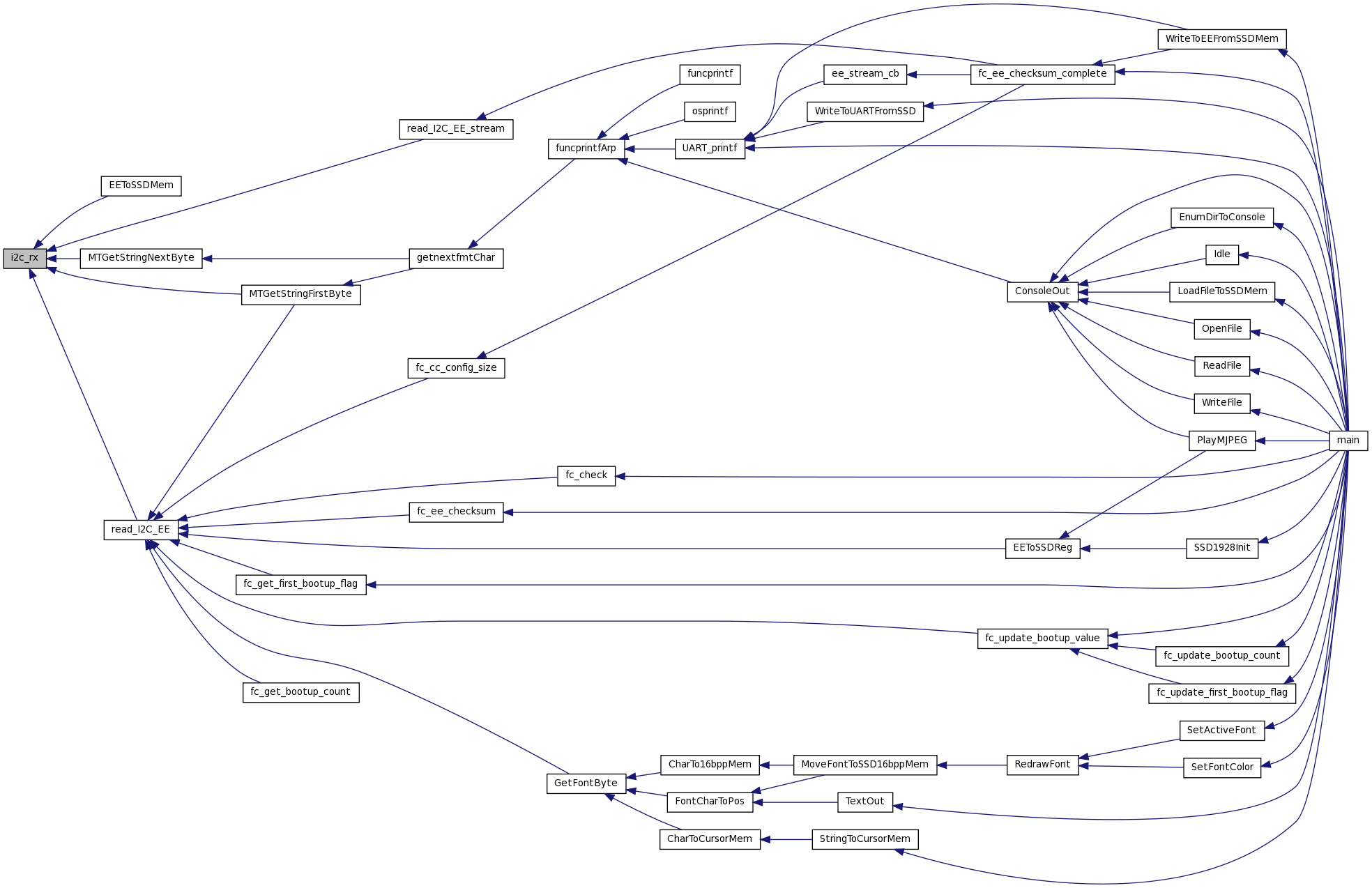
unsigned char i2c_rx (int nak, int send_stop)
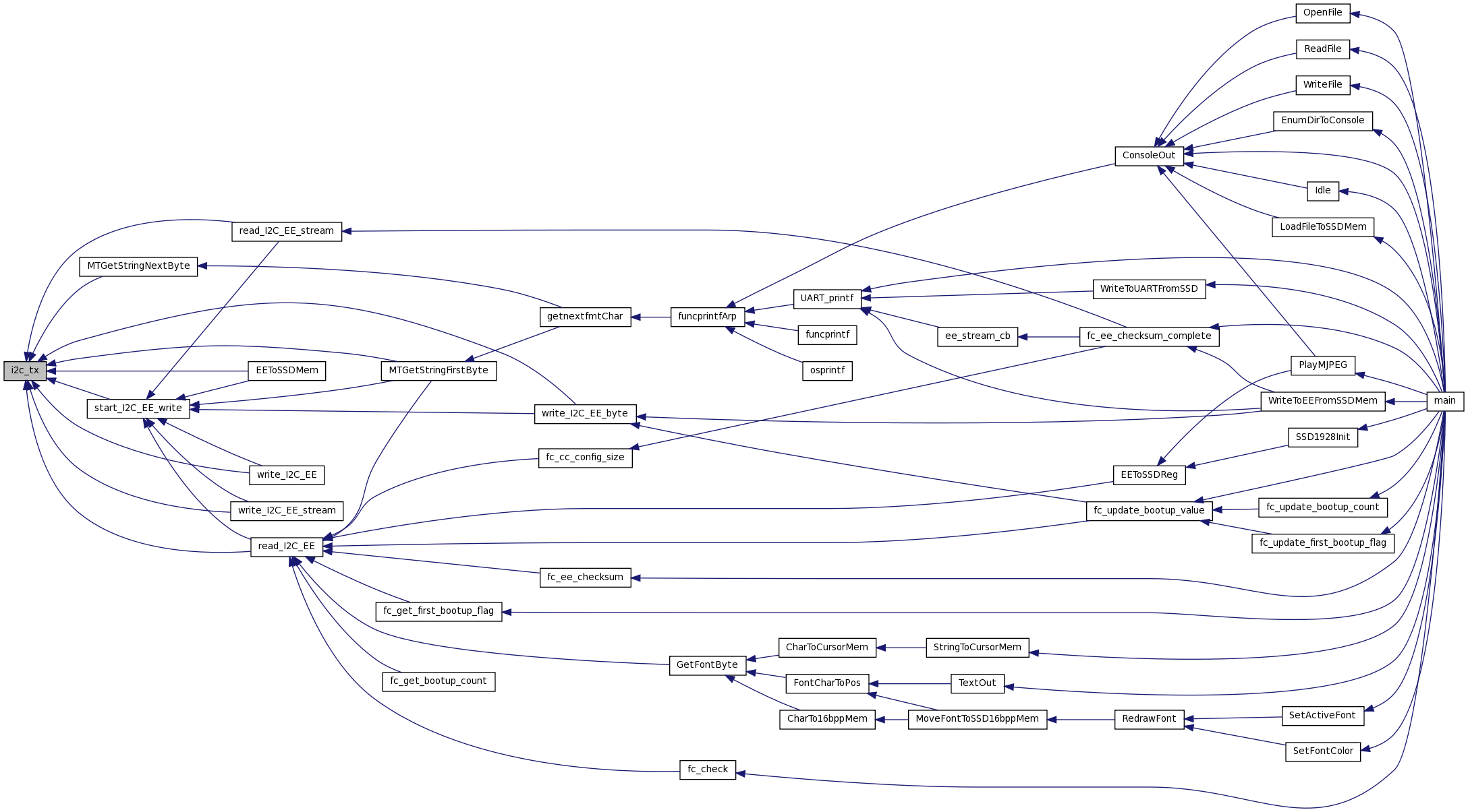
unsigned char i2c_tx (int send_start, int send_stop, unsigned char byte)
unsigned char read_I2C_EE (unsigned int address, unsigned char *buff, unsigned int num)
unsigned char read_I2C_EE_stream (unsigned long address, unsigned long num, funcPutByte fpb, unsigned long userdata, unsigned long *pChksum)
unsigned int write_I2C_EE_stream (unsigned int address, funcGetByte fgb, unsigned int num, unsigned long *chkAdd)
unsigned int write_I2C_EE (unsigned int address, unsigned char *buff, unsigned int num)
unsigned int write_I2C_EE_byte (unsigned int address, unsigned char b)

Define Documentation

#define I2CSCL0   FIOCLR2 = 1<<1
#define I2CSCL1   FIOSET2 = 1<<1

Referenced by init_I2C().

#define I2CSCLDAT   (FIOPIN2 >>1)&0x1
#define I2CSCLIN   FIODIR2 &= 0xFD
#define I2CSCLOUT   FIODIR2 |= 0x2

Referenced by init_I2C().

#define I2CSDA0   FIOCLR2 = 1<<2
#define I2CSDA1   FIOSET2 = 1<<2

Referenced by init_I2C().

#define I2CSDADAT   (FIOPIN2 >>2)&0x1
#define I2CSDAIN   FIODIR2 &= 0xFB
#define I2CSDAOUT   FIODIR2 |= 0x4

Referenced by init_I2C().


Typedef Documentation

typedef unsigned char(* funcGetByte)(unsigned long offset)
typedef unsigned char(* funcPutByte)(unsigned long userdata, unsigned long offset, unsigned char b)

Function Documentation

unsigned char i2c_rx ( int  nak,
int  send_stop 
)

Referenced by EEToSSDMem(), MTGetStringFirstByte(), MTGetStringNextByte(), read_I2C_EE(), and read_I2C_EE_stream().

Here is the caller graph for this function:

unsigned char i2c_tx ( int  send_start,
int  send_stop,
unsigned char  byte 
)
void init_I2C ( void   ) 
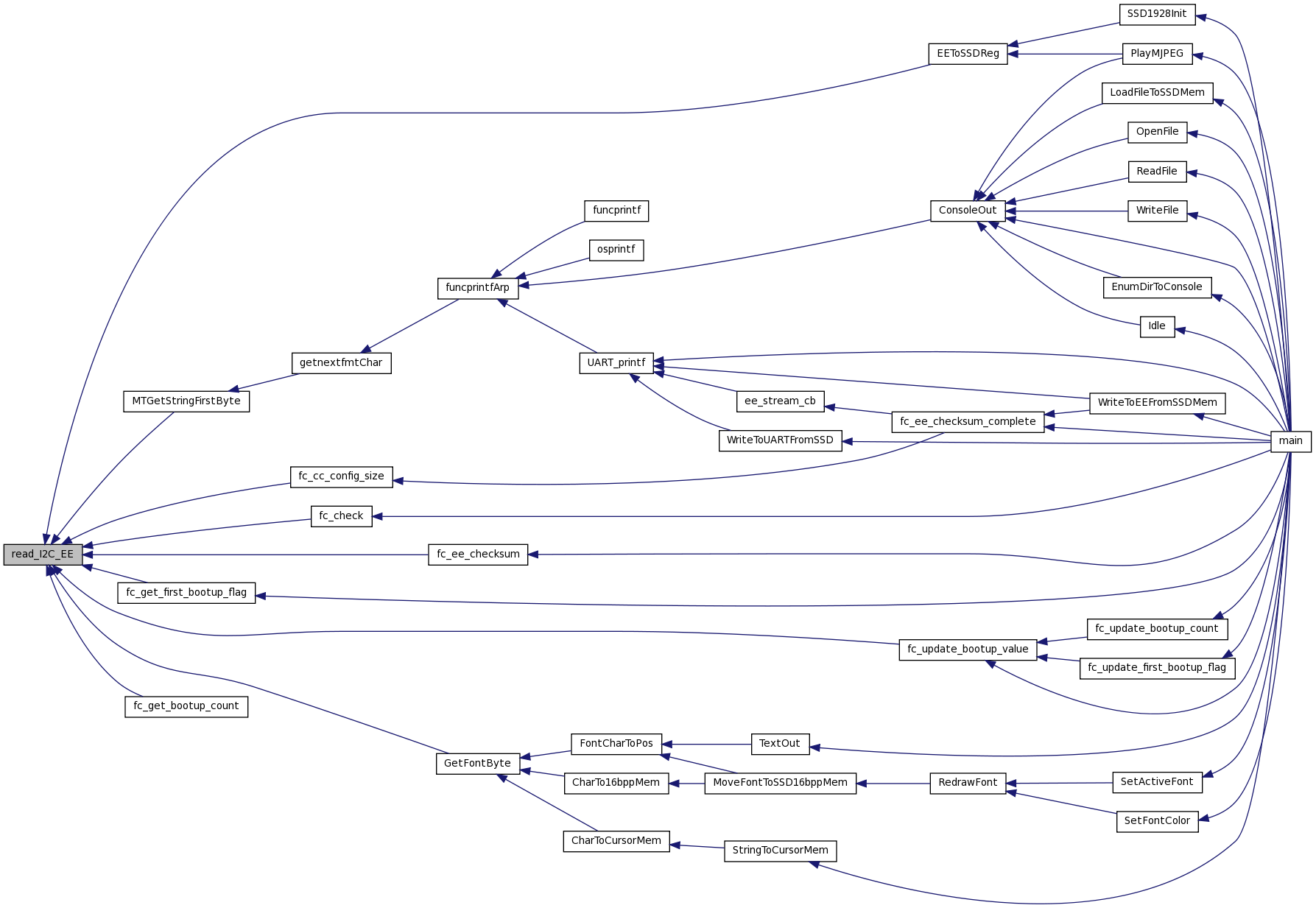
unsigned char read_I2C_EE ( unsigned int  address,
unsigned char *  buff,
unsigned int  num 
)

References i2c_rx(), i2c_tx(), init_I2C(), and start_I2C_EE_write().

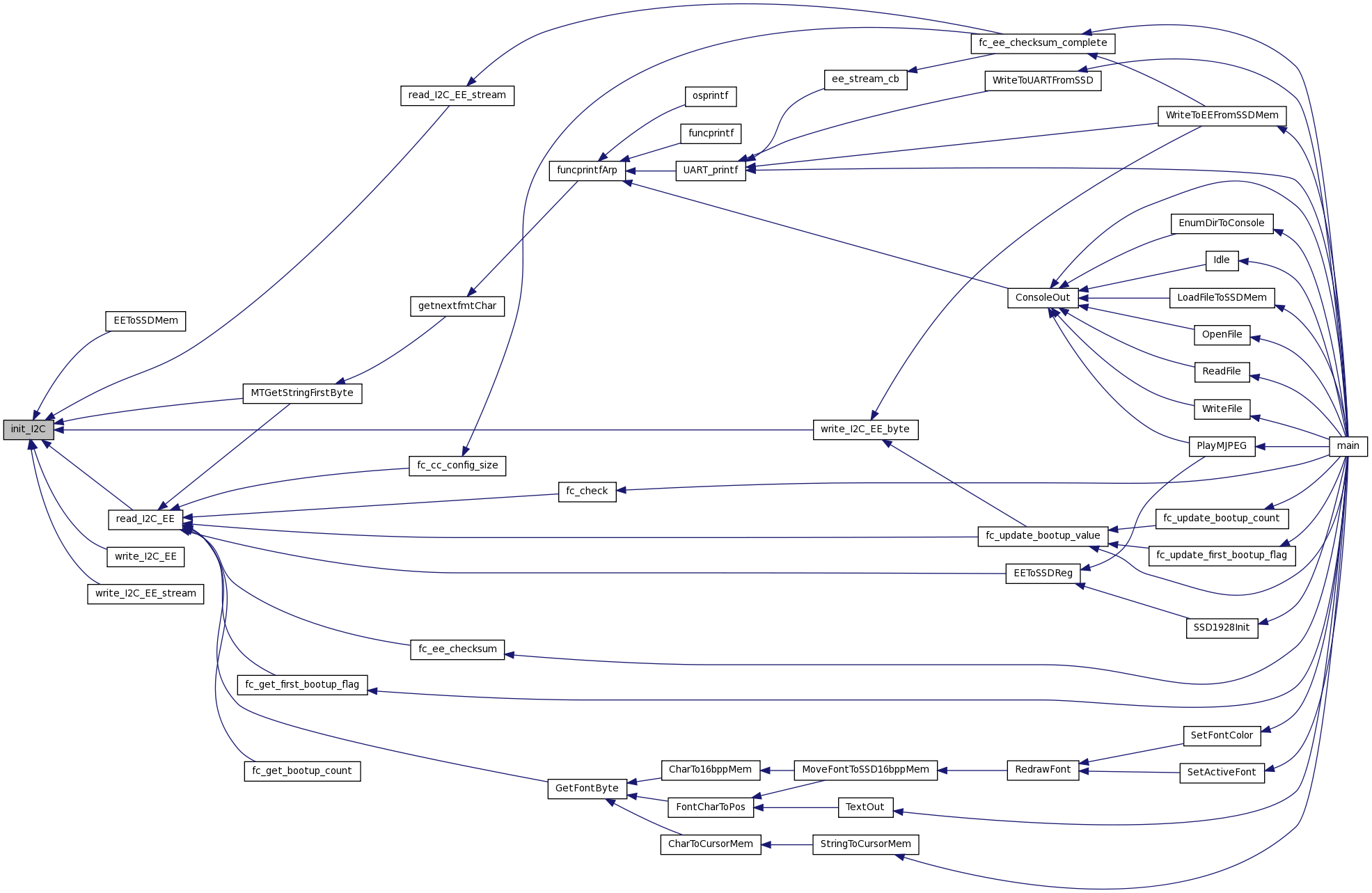
Referenced by EEToSSDReg(), fc_cc_config_size(), fc_check(), fc_ee_checksum(), fc_get_bootup_count(), fc_get_first_bootup_flag(), fc_update_bootup_value(), GetFontByte(), and MTGetStringFirstByte().

Here is the call graph for this function:

Here is the caller graph for this function:

unsigned char read_I2C_EE_stream ( unsigned long  address,
unsigned long  num,
funcPutByte  fpb,
unsigned long  userdata,
unsigned long *  pChksum 
)

References i2c_rx(), i2c_tx(), init_I2C(), and start_I2C_EE_write().

Referenced by fc_ee_checksum_complete().

Here is the call graph for this function:

Here is the caller graph for this function:

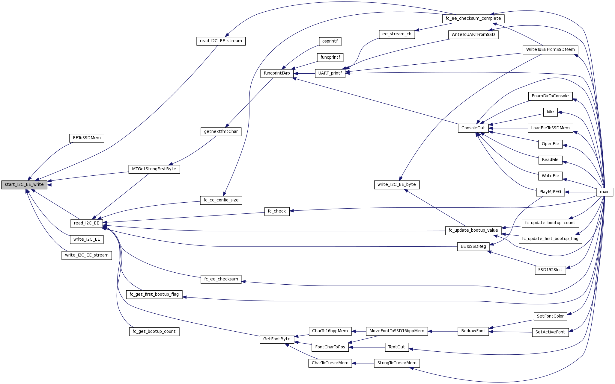
unsigned char start_I2C_EE_write ( unsigned int  address  ) 

References i2c_tx().

Referenced by EEToSSDMem(), MTGetStringFirstByte(), read_I2C_EE(), read_I2C_EE_stream(), write_I2C_EE(), write_I2C_EE_byte(), and write_I2C_EE_stream().

Here is the call graph for this function:

Here is the caller graph for this function:

unsigned int write_I2C_EE ( unsigned int  address,
unsigned char *  buff,
unsigned int  num 
)

References i2c_tx(), I2CSPEED, init_I2C(), and start_I2C_EE_write().

Here is the call graph for this function:

unsigned int write_I2C_EE_byte ( unsigned int  address,
unsigned char  b 
)

References i2c_tx(), I2CSPEED, init_I2C(), and start_I2C_EE_write().

Referenced by fc_update_bootup_value(), and WriteToEEFromSSDMem().

Here is the call graph for this function:

Here is the caller graph for this function:

unsigned int write_I2C_EE_stream ( unsigned int  address,
funcGetByte  fgb,
unsigned int  num,
unsigned long *  chkAdd 
)

References delay_ms(), i2c_tx(), I2CSPEED, init_I2C(), and start_I2C_EE_write().

Here is the call graph for this function:

Generated on Wed Mar 23 11:08:32 2011 for Omnima LCD by  doxygen 1.6.3