#include "lpc2xxx.h"#include "eeprom.h"#include "system.h"#include "trace.h"
Functions | |
| void | init_I2C (void) |
| int | i2c_stop () |
| unsigned char | i2c_tx (int send_start, int send_stop, unsigned char byte) |
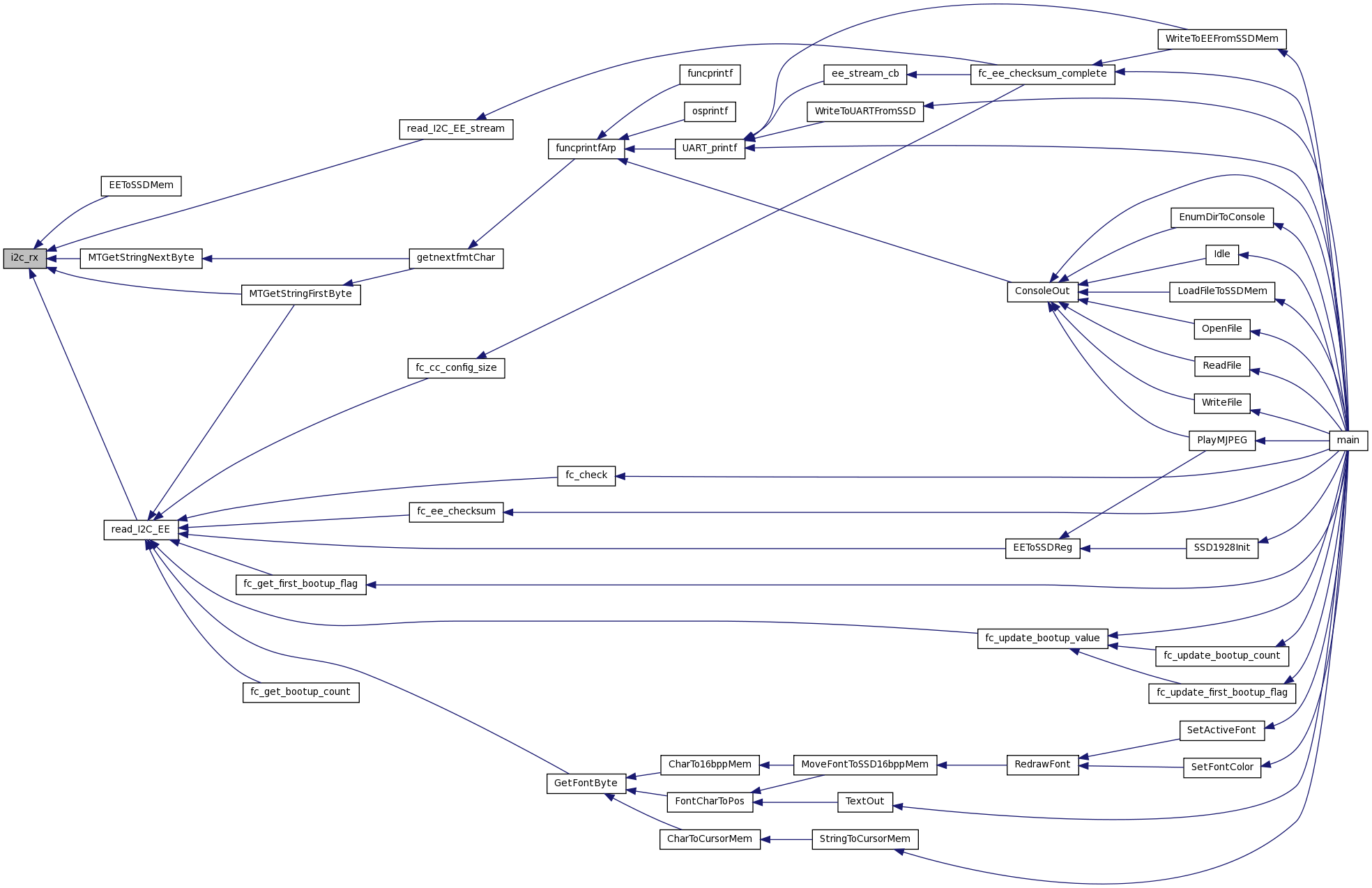
| unsigned char | i2c_rx (int nak, int send_stop) |
| unsigned char | start_I2C_EE_write (unsigned int address) |
| unsigned char | read_I2C_EE (unsigned int address, unsigned char *buff, unsigned int num) |
| unsigned char | read_I2C_EE_stream (unsigned long address, unsigned long num, funcPutByte fpb, unsigned long userdata, unsigned long *pChksum) |
| unsigned int | write_I2C_EE_stream (unsigned int address, funcGetByte fgb, unsigned int num, unsigned long *chkAdd) |
| unsigned int | write_I2C_EE (unsigned int address, unsigned char *buff, unsigned int num) |
| unsigned int | write_I2C_EE_byte (unsigned int address, unsigned char b) |
Variables | |
| unsigned char | g_i2c_init = 0 |
| unsigned char | g_i2c_start = 0 |
| unsigned int | I2CSPEED = 6 |
| unsigned char i2c_rx | ( | int | nak, | |
| int | send_stop | |||
| ) |
Referenced by EEToSSDMem(), MTGetStringFirstByte(), MTGetStringNextByte(), read_I2C_EE(), and read_I2C_EE_stream().

| int i2c_stop | ( | ) |
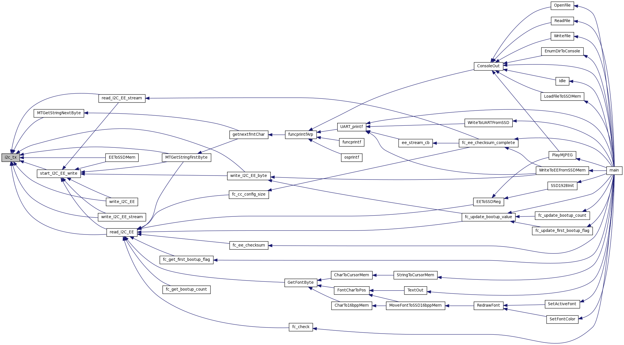
| unsigned char i2c_tx | ( | int | send_start, | |
| int | send_stop, | |||
| unsigned char | byte | |||
| ) |
Referenced by EEToSSDMem(), MTGetStringFirstByte(), MTGetStringNextByte(), read_I2C_EE(), read_I2C_EE_stream(), start_I2C_EE_write(), write_I2C_EE(), write_I2C_EE_byte(), and write_I2C_EE_stream().

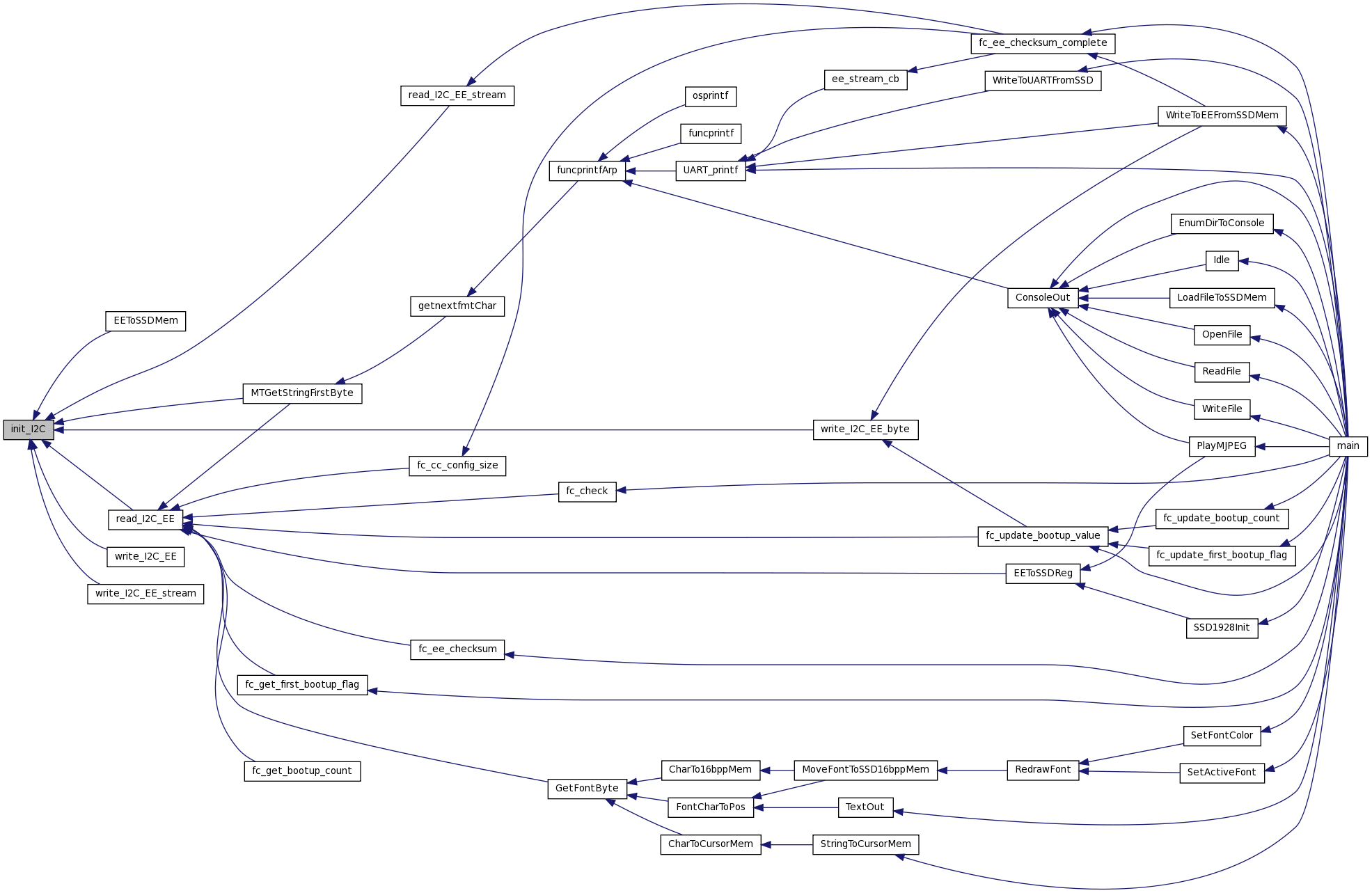
| void init_I2C | ( | void | ) |
References g_i2c_init, I2CSCL1, I2CSCLOUT, I2CSDA1, I2CSDAOUT, PINSEL0, PINSEL1, TRACE, and TRACE1.
Referenced by EEToSSDMem(), MTGetStringFirstByte(), read_I2C_EE(), read_I2C_EE_stream(), write_I2C_EE(), write_I2C_EE_byte(), and write_I2C_EE_stream().

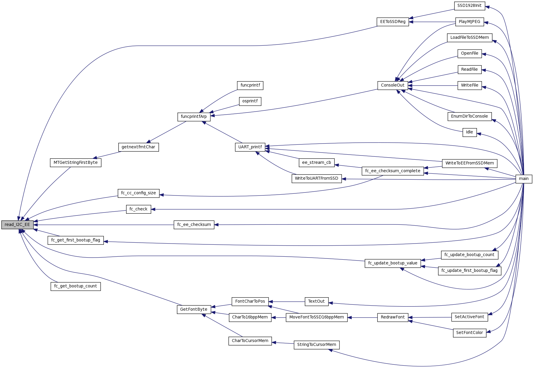
| unsigned char read_I2C_EE | ( | unsigned int | address, | |
| unsigned char * | buff, | |||
| unsigned int | num | |||
| ) |
References i2c_rx(), i2c_tx(), init_I2C(), and start_I2C_EE_write().
Referenced by EEToSSDReg(), fc_cc_config_size(), fc_check(), fc_ee_checksum(), fc_get_bootup_count(), fc_get_first_bootup_flag(), fc_update_bootup_value(), GetFontByte(), and MTGetStringFirstByte().


| unsigned char read_I2C_EE_stream | ( | unsigned long | address, | |
| unsigned long | num, | |||
| funcPutByte | fpb, | |||
| unsigned long | userdata, | |||
| unsigned long * | pChksum | |||
| ) |
References i2c_rx(), i2c_tx(), init_I2C(), and start_I2C_EE_write().
Referenced by fc_ee_checksum_complete().


| unsigned char start_I2C_EE_write | ( | unsigned int | address | ) |
References i2c_tx().
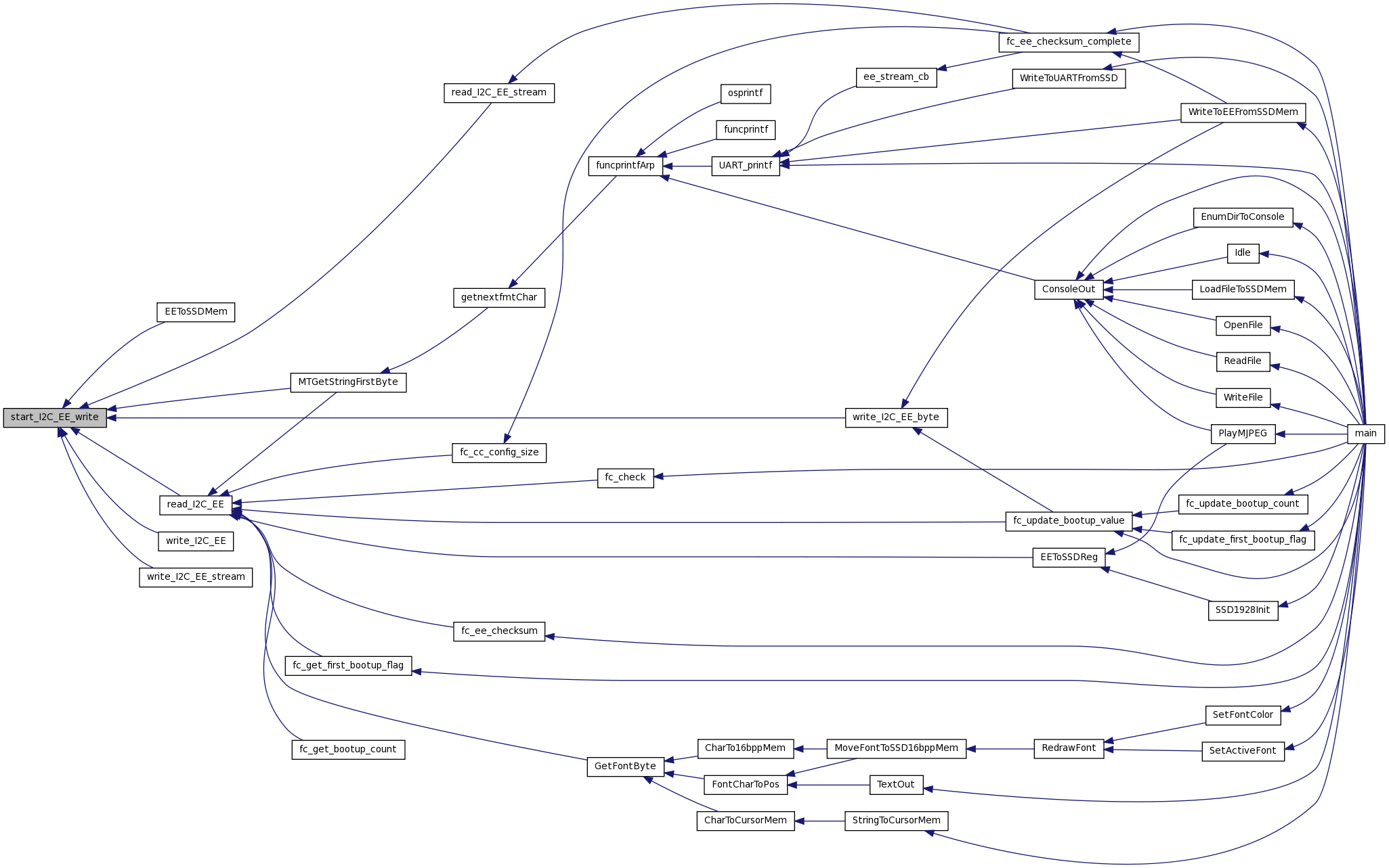
Referenced by EEToSSDMem(), MTGetStringFirstByte(), read_I2C_EE(), read_I2C_EE_stream(), write_I2C_EE(), write_I2C_EE_byte(), and write_I2C_EE_stream().


| unsigned int write_I2C_EE | ( | unsigned int | address, | |
| unsigned char * | buff, | |||
| unsigned int | num | |||
| ) |
References i2c_tx(), I2CSPEED, init_I2C(), and start_I2C_EE_write().

| unsigned int write_I2C_EE_byte | ( | unsigned int | address, | |
| unsigned char | b | |||
| ) |
References i2c_tx(), I2CSPEED, init_I2C(), and start_I2C_EE_write().
Referenced by fc_update_bootup_value(), and WriteToEEFromSSDMem().


| unsigned int write_I2C_EE_stream | ( | unsigned int | address, | |
| funcGetByte | fgb, | |||
| unsigned int | num, | |||
| unsigned long * | chkAdd | |||
| ) |
References delay_ms(), i2c_tx(), I2CSPEED, init_I2C(), and start_I2C_EE_write().

| unsigned char g_i2c_init = 0 |
Referenced by init_I2C().
| unsigned char g_i2c_start = 0 |
| unsigned int I2CSPEED = 6 |
Referenced by write_I2C_EE(), write_I2C_EE_byte(), and write_I2C_EE_stream().
1.6.3