#include "file.h"#include "type.h"#include "ff.h"#include "msg.h"#include "io.h"#include "sstr.h"#include "ssd192X.h"#include "diskio.h"#include "system.h"#include "config-flash.h"#include "trace.h"

Functions | |
| void | ConsoleOut (UINT8 bIsMandatory, const char *str,...) |
| void | DiskReadCallback (BYTE drv, BYTE *buff, DWORD sector, BYTE count) |
| void | LoadFileToSSDMem (UINT32 addr, const char *fileName, UINT8 bDoBulk) |
| void | PlayMJPEG (UINT32 videoAddr, UINT32 fifoAddr, const char *fileName, UINT32 fdelayMs) |
| FRESULT | EnumDir (const char *path, UINT16 index, FILINFO *pfi) |
| void | EnumDirToConsole (const char *path) |
| FRESULT | OpenFile (FIL *pfl, const char *path, UINT8 mode) |
| FRESULT | WriteFile (FIL *pfl, const void *pData, UINT32 len) |
| FRESULT | ReadFile (FIL *pfl, const void *pData, UINT32 len, UINT8 bHex) |
| UINT8 | StreamMJPEGFromUARTCB (UINT32 userdata, UINT32 offset, UINT16 w) |
| void | StreamMJPEGFromUART (UINT32 videoAddr, UINT32 fifoAddr) |
Variables | |
| const UINT32 | c_fifoBufferSize = 64*1024 |
| void ConsoleOut | ( | UINT8 | bIsMandatory, | |
| const char * | str, | |||
| ... | ||||
| ) |
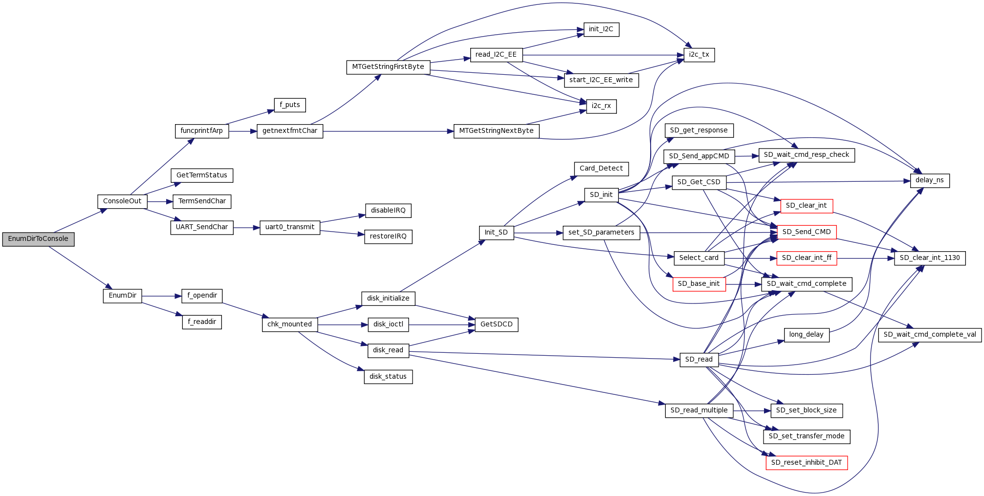
References funcprintfArp(), g_uartEchoOn, GetTermStatus(), TermSendChar(), and UART_SendChar().
Referenced by EnumDirToConsole(), Idle(), LoadFileToSSDMem(), main(), OpenFile(), PlayMJPEG(), ReadFile(), and WriteFile().


References cacheReadData::firstSector, cacheReadData::isContiguous, cacheReadData::prevCount, cacheReadData::prevSector, cacheReadData::totalCount, TRACE, and TRACE2.
Referenced by LoadFileToSSDMem(), and PlayMJPEG().

References AM_DIR, AM_HID, AM_LFN, AM_SYS, AM_VOL, f_opendir(), f_readdir(), _FILINFO_::fattrib, _FILINFO_::fname, FR_NO_FILE, FR_OK, _FILINFO_::fsize, TRACE, TRACE1, and TRACE3.
Referenced by EnumDirToConsole().


| void EnumDirToConsole | ( | const char * | path | ) |
References ConsoleOut(), EnumDir(), _FILINFO_::fname, FR_OK, _FILINFO_::fsize, and offDirFormat.
Referenced by main().


References ConsoleOut(), disk_read(), DiskReadCallback(), f_close(), f_lseek(), f_open(), f_read(), FA_OPEN_EXISTING, FA_READ, cacheReadData::firstSector, FR_OK, _FIL_::fsize, cacheReadData::isContiguous, offFopenFailed, offFreadFailed, cacheReadData::prevCount, cacheReadData::prevSector, ssd_mem_dma_copy(), cacheReadData::totalCount, TRACE, TRACE1, TRACE2, and UINT.
Referenced by main().


References ConsoleOut(), f_open(), FR_OK, and offFopenFailed2.
Referenced by main().


References ConsoleOut(), delay_ms(), disk_read(), DiskReadCallback(), EEToSSDReg(), f_close(), f_open(), f_read(), FA_OPEN_EXISTING, FA_READ, cacheReadData::firstSector, FR_OK, _FIL_::fsize, cacheReadData::isContiguous, jpeg_codec_enable(), jpeg_codec_init(), JPEG_DECODE_BODY, JPEG_DECODE_HEADER, jpeg_disable(), jpeg_get_height(), jpeg_get_width(), jpeg_header_decoding_done(), jpeg_wait_decode_completion(), JPEGInitOff, offFopenFailed, offFreadFailed, cacheReadData::prevCount, cacheReadData::prevSector, REG_DV_OFORMAT, SSD_REGWB, sStrStr(), cacheReadData::totalCount, TRACE, TRACE1, TRACE2, and UINT.
Referenced by main().


References ConsoleOut(), f_read(), FR_OK, and offFreadFailed2.
Referenced by main().


References c_fifoBufferSize, jpeg_codec_enable(), jpeg_codec_init(), JPEG_DECODE_BODY, jpeg_disable(), REG_DV_OFORMAT, SSD_REGWB, and WriteToSSDFromUART().
Referenced by main().


References ConsoleOut(), f_write(), FR_OK, and offFwriteFailed.
Referenced by main().


| const UINT32 c_fifoBufferSize = 64*1024 |
Referenced by StreamMJPEGFromUART().
1.6.3