#include "type.h"

Go to the source code of this file.
Defines | |
| #define | UART0_RX_BUFFER_SIZE 192 |
| #define | UART0_TX_BUFFER_SIZE 64 |
Functions | |
| UINT8 | Uart0ChAvailable () |
| UINT8 | Uart0Getch () |
| UINT8 | uart0_transmit (unsigned char data) |
| void | uart0_init_IRQ () |
| void | uart0_start_stop_IRQ (UINT8 on) |
| #define UART0_RX_BUFFER_SIZE 192 |
Referenced by uart0_ISR(), and Uart0Getch().
| #define UART0_TX_BUFFER_SIZE 64 |
Referenced by uart0_check_free_space(), uart0_ISR(), and uart0_transmit().
| void uart0_init_IRQ | ( | ) |
References _VIC_ADDR, _VIC_CNTL, U0IER, uart0_ISR(), UART0_VIC_SLOT, UIER_ERBFI, VIC_BIT, VIC_ENABLE, VIC_UART0, VICIntEnable, and VICIntSelect.
Referenced by InitUART().


| void uart0_start_stop_IRQ | ( | UINT8 | on | ) |
References _VIC_CNTL, UART0_VIC_SLOT, and VIC_ENABLE.
Referenced by DisableUART().

| UINT8 uart0_transmit | ( | unsigned char | data | ) |
References disableIRQ(), restoreIRQ(), U0IER, U0LSR, U0THR, UART0_TX_BUFFER_SIZE, and UIER_ETBEI.
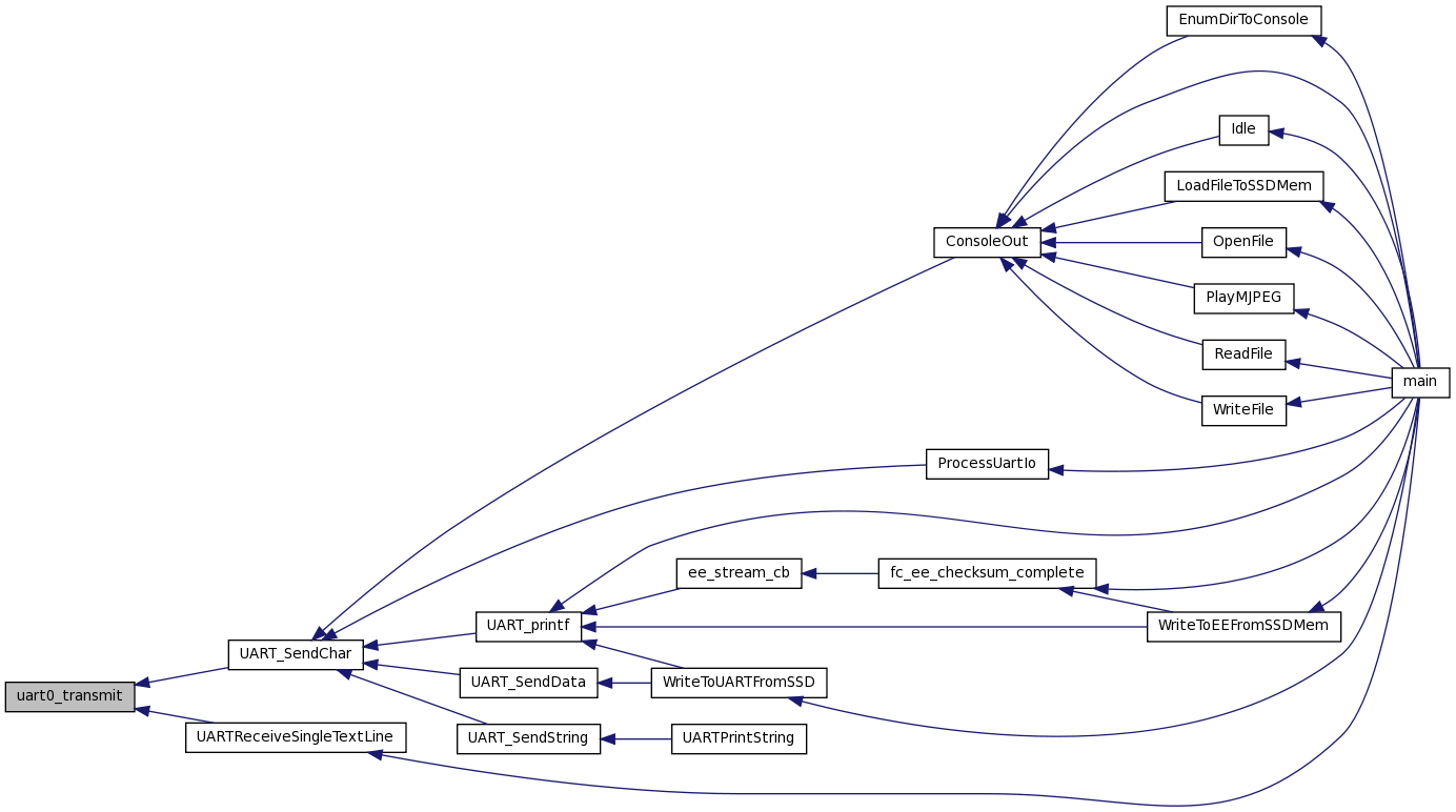
Referenced by UART_SendChar(), and UARTReceiveSingleTextLine().


| UINT8 Uart0ChAvailable | ( | ) |
Referenced by UARTReceiveSingleTextLine(), WaitForUARTChar(), and WriteToSSDFromUART().

| UINT8 Uart0Getch | ( | ) |
References UART0_RX_BUFFER_SIZE.
Referenced by UARTReceiveSingleTextLine(), and WriteToSSDFromUART().

1.6.3