#include "uart.h"#include "sprintf.h"#include "ssd192X.h"#include "types.h"#include <stdarg.h>#include "trace.h"
Functions | |
| void | InitUART (UINT8 dll, UINT8 dlm, UINT8 fdr) |
| void | DisableUART () |
| int | UART_SendChar (char ch, ULONG ud) |
| void | UART_SendData (void *buf, UINT32 len) |
| void | UART_SendString (const char *str) |
| void | UART_printf (const char *str,...) |
| void | UARTPrintString (const char *str) |
| void | UARTInit () |
Variables | |
| UINT8 | g_uartInit = 0 |
| void DisableUART | ( | void | ) |
References PINSEL0, and uart0_start_stop_IRQ().
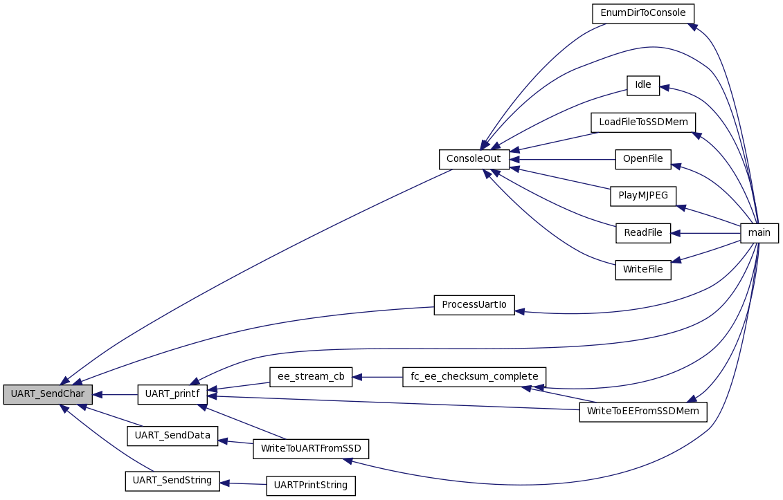
Referenced by UART_printf(), UARTPrintString(), and UARTReceiveSingleTextLine().


References PINSEL0, U0DLL, U0DLM, U0FCR, U0FDR, U0LCR, and uart0_init_IRQ().
Referenced by main(), UART_printf(), UARTInit(), and UARTPrintString().


| void UART_printf | ( | const char * | str, | |
| ... | ||||
| ) |
References DisableUART(), funcprintfArp(), InitUART(), SSD1928_CSDown(), SSD1928_CSUp(), and UART_SendChar().
Referenced by ee_stream_cb(), main(), WriteToEEFromSSDMem(), and WriteToUARTFromSSD().


| int UART_SendChar | ( | char | ch, | |
| ULONG | ud | |||
| ) |
References U0LSR, U0THR, and uart0_transmit().
Referenced by ConsoleOut(), ProcessUartIo(), UART_printf(), UART_SendData(), and UART_SendString().


| void UART_SendData | ( | void * | buf, | |
| UINT32 | len | |||
| ) |
References f_putb(), and UART_SendChar().
Referenced by WriteToUARTFromSSD().


| void UART_SendString | ( | const char * | str | ) |
References f_puts(), and UART_SendChar().
Referenced by UARTPrintString().


| void UARTInit | ( | ) |
References APBDIV, g_uartInit, and InitUART().
Referenced by main(), and UARTReceiveSingleTextLine().


| void UARTPrintString | ( | const char * | str | ) |
References DisableUART(), InitUART(), SSD1928_CSDown(), SSD1928_CSUp(), and UART_SendString().

| UINT8 g_uartInit = 0 |
Referenced by UARTInit(), and UARTReceiveSingleTextLine().
1.6.3